Profile
Business philosophy
From its beginnings in“Tung Ho Hang”to today's Tung Ho Steel Enterprise Corporation, the company has always made trustworthiness the company's spiritual essence in its business. The company's core business values and objectives are embodied in the pursuit of exceptional contributions to society.
Trustworthiness does not merely represent the company's trustworthiness in relation to outside parties, customers, and society, but also signifies trustworthiness in its employees and in itself.
Corporate culture
Self-discipline. Love of knowledge. Optimism.
Self-discipline implies the exclusion of distracting thoughts, doing one’s utmost in practical work, and accepting challenges;
Love of knowledge implies striving in the pursuit of knowledge, delineating right and wrong, and pursuing excellence;
Optimism implies dealing tolerantly with others, proactively seeking progress, and achieving new innovations.
As epitomized by the Tung Ho corporate identity system’s corporate spirit: Self-disciplined to the point of being able to steadily and persistently gain a solid footing. Passionate about knowledge and optimistic, making it possible to vibrantly progress and develop.
Quality policy
Insisting upon the philosophy of placing quality, integrity, and customers first
A persistent business approach that seeks stable and healthy success through innovative change
Focusing on the achievement of enterprise-oriented business, management informatization, and technology-centered production
In line with the philosophies of ensuring product value and respect for life, Tung Ho Steel strives to provide safe services involving quality steel building materials. As always, our products have received positive recognition by the market and customers, with quality and value far above industry standards. Our market share is among the highest in Taiwan every single year. In the past, in addition to plants receiving honors for high-quality products, we have also received a variety of international certifications such as ISO, UL, DQS, and BS. We have even passed the Japanese Ministry of International Trade and Industry JIS (Japan Industrial Standards) MARK plant certification. In terms of laboratories, each plant has been certified by the Chinese National Laboratory Accreditation Commission (CNLA), which directly attests to our guarantee of high quality for all products. At the same time, for products offered by Tung Ho Steel, strict product verifications have been obtained from the Department of Rapid Transit Systems, the Ministry of National Defense, nuclear power stations, the American Bureau of Shipping, Det Norske Veritas, and Germanischer Lloyd. All of these attest to our product quality, integrity, and our insistence that customers always come first.
Our declared product quality philosophy:
To seek ongoing innovations to improve product quality, satisfy customer needs, and promote a cleaner environment
What we promise:
• To strive to establish, implement, and maintain a comprehensive product quality management system and to continuously improve product quality management system effectiveness.
• To continue to learn about and satisfy customer needs as part of our philosophy of placing customers first.
• To produce products that comply with relevant legal norms and customer requirements.
• To meet the product delivery timeframe expected by the customer during the work cycle.
• To rely on company-wide communication to learn about and ensure all employees participate in product quality management system operation, so as to achieve ongoing improvements in the performance of various departments.
• To formulate work standards and implement employee training, so that all employees are provided with the knowledge to promote usage of the product quality management system and to achieve product quality objectives.
Through management review mechanisms, product quality policy applicability is reviewed, and annual product quality goals are set for each work unit to achieve continuous improvements to the product quality management system.
Corporate Info.
Company:Tung Ho Steel Enterprise Corp.
Chairman:Henry C. T. Ho
Head Office:6F., No.9, Sec. 1, Chang-an E. Rd., Taipei City 10441, Taiwan
TEL:+886-2- 2551-1100
Foundation:May 30, 1962
Facilities:Taoyuan Works、Miaoli Works、Kaohsiung Works 、Taoyuan Fabrication Center、Taichung Harbor Logistic Office
Affiliates:Tung Ho Steel Vietnam Corporation Limited、Tung Kang Steel Structure Corp.、Tung Kang Engineering & Constrution Corp.、Katec Creative Resources Corp.、Fujian Sino-Japan Metal Corp.、Tung Kang Wind Power Corp.、Tung Sugar Energy Services Co.,Ltd.、Duc Hoa International Joint Stock Company
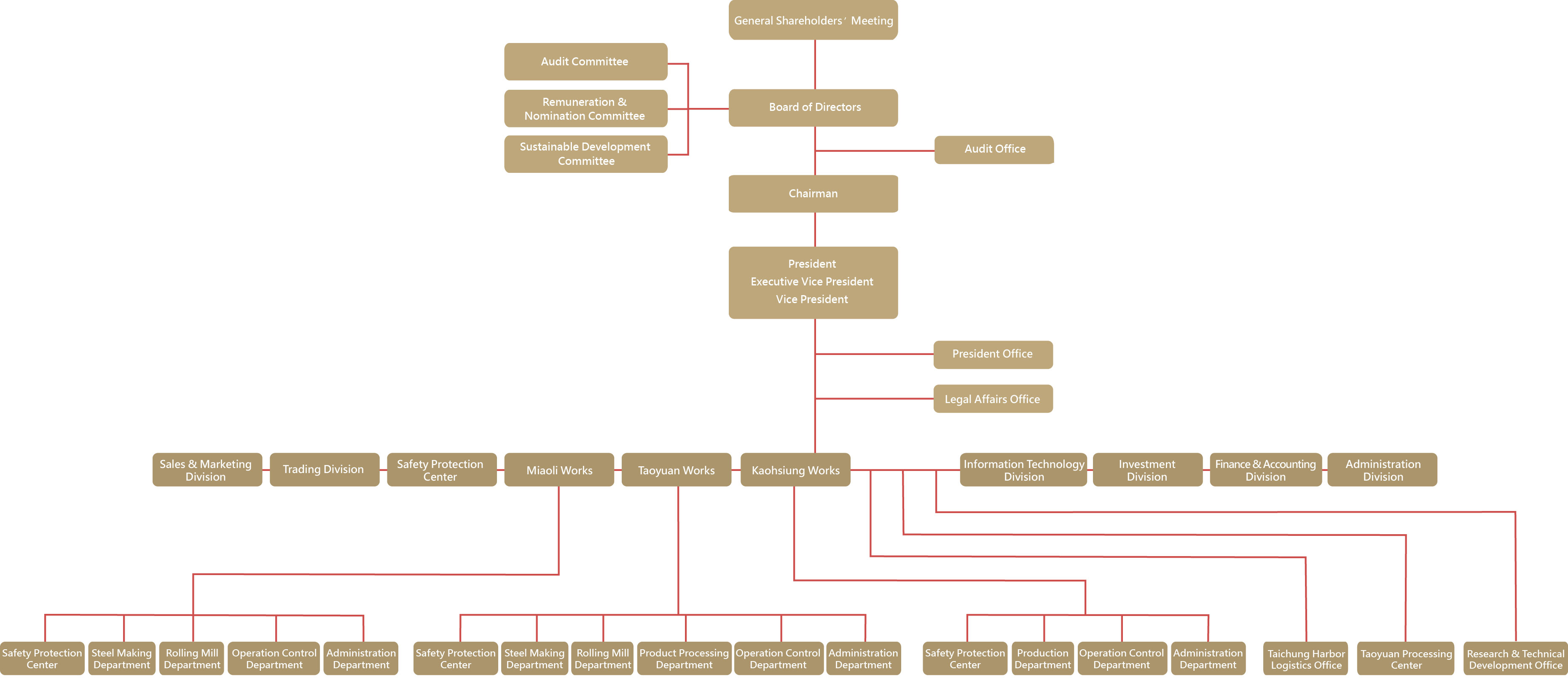
Organizational structure
Explanation of organizational functions
President Office: Handles matters relating to budget control, operational analysis, bonus systems, special project planning, credit management, and customer services.
Legal Affairs Office: Handles matters relating to research, handling, and consulting for legal affairs.
Audit Office: Handles matters relating to establishing, promoting, and implementing the internal audit system.
Administration Division: Handles matters relating to company organization, establishment of management systems, human resources, education and training, general affairs, and asset management.
Finance and Accounting Division: Handles matters relating to establishing the company’s accounting system, accounting, costs, finance, foreign exchange, investments in negotiable securities, and stock affairs.
Investment Division: Handles matters relating to short-term, mid-term, and long-term investment strategies and planning as well as reinvestment management.
Information Technology Division: Handles matters relating to information management and computer work planning, development, and maintenance, as well as efficiency improvements.
Sales & Marketing Division: Handles matters relating to internal and external customer quotes, bid tenders, and sales.
Trading Division: Handles matters relating to commodities and raw materials, in addition to machinery and equipment procurement.
Miaoli Works: Handles matters relating to H-beam steel and steel plate production and other plant management work.
Taoyuan Works: Handles matters relating to steel rebar production and other plant management work.
Kaohsiung Works: Handles matters relating to rebar and H-beam steel production and other plant management work.
Taoyuan Fabrication Center: Handles matters relating to steel processing, warehousing and inland transportation.
Taichung Harbor Logistic Office: Handles matters relating to steel processing, warehousing and inland transportation.
Research & Technical Development Department: Handles matters relating to metallurgical technology, product development, and special project technology research and development.
Safety Protection Center: Handles and oversees matters relating to safety and hygiene in various departments (factory areas).
